Ein „digitaler Frühjahrsputz“ im Datenbestand und den Prozessen in Entwicklung und Konstruktion zahlt sich aus: Wer seine Datenqualität auf ein höheres Niveau bringt, profitiert unmittelbar von höherer Effizienz und geringeren Kosten. Darauf aufbauende Digitalisierungsschritte schaffen eine integrierte Konstruktionsumgebung der Zukunft. Die modulare Software-Suite simus classmate unterstützt dabei mit mächtigen Werkzeugen.
(Quelle: simus systems GmbH)
Von Dr. Thomas Tosse
Wer jetzt im Homeoffice mit den gewohnten Werkzeugen auf sämtliche Arbeitsgrundlagen zugreifen und seine Aufgaben papierlos erledigen kann, gehört zweifellos zu den Gewinnern der Digitalisierung, die durch die Corona-Bedingungen weiteren Vortrieb bekommen wird. Warum also nicht gleich damit beginnen und mit einem „digitalen Frühjahrsputz“ die Grundlagen für weitere Schritte zu schaffen?
Erster Schritt: Die Datenbasis strukturieren
Der erste Schritt ist oft der schwerste. Die Aufgabe, seine Datenbestände nachhaltig zu strukturieren, zu klassifizieren und für vorhandene wie zukünftige Systeme richtig aufzubereiten, ist sicher keine Ausnahme von dieser Regel. Doch mit dem Modul classmate DATA von simus systems lassen sich Stammdaten der Produktentwicklung über integrierte, anpassbare Regelwerke systematisch verdichten, anreichern und strukturieren. Classmate DATA gleicht Unternehmensdaten mit Standardklassen über Norm- und Kaufteile ab und schlägt – wenn gewünscht – Klassen für das jeweils firmenspezifische Produktspektrum vor. Die automatische Zuordnung der Datensätze durch klare Regeln bringt sehr schnell korrekte Ergebnisse. Durch die Automatisierung können große Mengen an Materialstämmen schnell und unkompliziert ERP-konform transformiert werden. Ob erste Klassifizierung oder Neuklassifikation der Daten – immer werden unvollständige oder fehlerhafte Schreibweisen und Abkürzungen vereinheitlicht und nach sicheren Konventionen für die die spätere Nutzung in allen vorhandenen IT-Systemen fit gemacht.
Zweiter Schritt: CAD-Modelle analysieren
Nun geht es darum, die erreichte Einheitlichkeit und Datenqualität auf CAD-Modelle zu übertragen und diese mit Hilfe einer Klassifizierung zu organisieren. Eine solche strukturierte Pflege von CAD-Modellen lässt sich mit classmate CAD automatisch durchführen. Dazu analysiert das vielfach eingesetzte Modul 3D-CAD-Daten in einem patentierten Prozess anhand der Geometrie – unabhängig von der Modellierungsmethodik – und klassifiziert diese in geometrische Cluster ein. Vollautomatisch und ohne Zutun eines Konstrukteurs berechnet die Software zusätzlich für jedes CAD-Modell einen „geometrischen Fingerabdruck“, der eine schnelle Ähnlichkeitssuche und auch eine komfortable Teilbereichssuche auf Basis der nativen Geometrie ermöglicht.
(Aus der CAD-Benutzeroberfläche heraus: simus systems bietet mit dem easyFINDER eine Suchmaschine für Konstrukteure. (Bild: simus systems GmbH))
Diese Grundlagenarbeit trägt schnell erste Früchte: So werden die vorhandenen Konstruktionsmodelle häufiger wiederverwendet und Bauteile damit quasi standardisiert. Dies reduziert zugleich den Aufwand und die Kosten in nachfolgenden Bereichen wie Arbeitsvorbereitung, NC-Programmierung oder Einkauf deutlich. Weniger Lagerplätze mit geringeren Lagerbeständen mit höherer Umschlagsrate senken die Kapitalbindung.
Dritter Schritt: Nicht suchen, sondern finden…
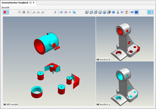
Die Hälfte seiner Zeit, so Branchenschätzungen, verbringt der Konstrukteur mit Suchen: Ein ähnliches Bauteil, eine materialgerechte Variante, benötigte Normteile und ein passendes Kaufteil sind nur mühsam aufzutreiben – oder eine Suche wird mangels effizienter Werkzeuge überhaupt nicht gestartet. Mit classmate FINDER und easyFINDER wird die Suche nach gleichen oder ähnlichen Artikeln, Bauteilen, CAD-Modellen oder sogar einzelnen geometrischen Formen schnell zum Erfolgserlebnis. Beide Werkzeuge spüren gewünschte Informationen komfortabel auf und erhöhen so den Nutzen der eingesetzten CAD-, PDM- und ERP-Systeme. Frei kombinierbare Suchmöglichkeiten und eine intuitiv nutzbare, verständliche Benutzeroberfläche ermöglichen verschiedene, miteinander kombinierbare Suchanfragen: Diese reichen von der Navigation im grafisch dargestellten Klassenbaum über die Recherche nach bestimmten Merkmalen bis zur frei definierbaren Ähnlichkeitssuche anhand von Vergleichsdaten oder geometrischen Formen. Die Ergebnisse werden in übersichtlichen Listen mit 2D- und 3D-Vorschaubildern angezeigt. Kombiniert mit classmate CAD kann man vorhandene Modelle geometrisch vergleichen und sogar blitzschnell aussagefähige Differenzenmodelle berechnen. Die Suche nach ähnlichen Geometrien lässt sich sogar auf Teilbereiche begrenzen. Damit können beispielsweise passende Gegenstücke, Bauteile mit gleichen Bohrmustern oder Modelle mit gleichen Konturen, aber unterschiedlichen Formelementen gefunden werden.
…direkt aus dem CAD-System
Der browserbasierte easyFINDER integriert sich dabei zusätzlich nahtlos in die Benutzeroberflächen führender 3D-CAD-Systeme wie Autodesk Inventor, Catia, Creo Parametric, NX, Solid Edge oder Solidworks. So lässt sich eine übergreifende Suche direkt aus dem CAD-System heraus starten. Mit diesem Schritt reduziert man den Suchaufwand und sichert zugleich die erreichte Datenqualität ab: Wer benötigte Teile schnell und mühelos findet, wird sie nicht neu konstruieren. So bleiben dem ganzen Unternehmen überflüssige Ähnlichteile oder Dubletten erspart. Im Einkauf lassen sich durch Auftragsbündelung bessere Margen erzielen; in der Fertigung kann man durch höhere Losgrößen und weniger Artikel Einsparungen erreichen. In der Logistik und Lagerhaltung senken geringere Bestände mit höherer Umschlagrate die Kapitalbindung und Kosten.
Bis zu 80 Prozent der Herstellkosten werden in der Konstruktion festgelegt. Deshalb sollten die Anwender im nächsten Schritt die erreichte Datenqualität und Durchgängigkeit für ihre konstruktionsbegleitende Kalkulation nutzen. Dazu bietet sich das Modul classmate PLAN an. Es ermittelt anhand von 3D-Modellen die notwendigen Arbeitsgänge, berechnet die Fertigungskosten und spürt Kostentreiber per Knopfdruck auf – und das bereits zu einem beliebigen Zeitpunkt während des Konstruktionsprozesses. Eine schnelle Möglichkeit zur Vorkalkulation fördert nicht nur kostenoptimiertes Konstruieren von eigenen Bauteilen, sondern beschleunigt die Angebotserstellung. Wenn man sich für Fremdbeschaffung entscheidet, versetzen vorkalkulierte Kosten den Einkauf in eine bessere Verhandlungsposition. Frühes und stets reproduzierbares Wissen über Produkt- und Produktionskosten verbessert Make-or-Buy-Entscheidungen und trägt entscheidend dazu bei, die Herstellungskosten zu begrenzen.
Stand: 16.12.2025
Es ist für uns eine Selbstverständlichkeit, dass wir verantwortungsvoll mit Ihren personenbezogenen Daten umgehen. Sofern wir personenbezogene Daten von Ihnen erheben, verarbeiten wir diese unter Beachtung der geltenden Datenschutzvorschriften. Detaillierte Informationen finden Sie in unserer Datenschutzerklärung.
Einwilligung in die Verwendung von Daten zu Werbezwecken
Ich bin damit einverstanden, dass die WIN-Verlag GmbH & Co. KG, Chiemgaustraße 148, 81549 München einschließlich aller mit ihr im Sinne der §§ 15 ff. AktG verbundenen Unternehmen (im weiteren: Vogel Communications Group) meine E-Mail-Adresse für die Zusendung von redaktionellen Newslettern nutzt. Auflistungen der jeweils zugehörigen Unternehmen können hier abgerufen werden.
Der Newsletterinhalt erstreckt sich dabei auf Produkte und Dienstleistungen aller zuvor genannten Unternehmen, darunter beispielsweise Fachzeitschriften und Fachbücher, Veranstaltungen und Messen sowie veranstaltungsbezogene Produkte und Dienstleistungen, Print- und Digital-Mediaangebote und Services wie weitere (redaktionelle) Newsletter, Gewinnspiele, Lead-Kampagnen, Marktforschung im Online- und Offline-Bereich, fachspezifische Webportale und E-Learning-Angebote. Wenn auch meine persönliche Telefonnummer erhoben wurde, darf diese für die Unterbreitung von Angeboten der vorgenannten Produkte und Dienstleistungen der vorgenannten Unternehmen und Marktforschung genutzt werden.
Meine Einwilligung umfasst zudem die Verarbeitung meiner E-Mail-Adresse und Telefonnummer für den Datenabgleich zu Marketingzwecken mit ausgewählten Werbepartnern wie z.B. LinkedIN, Google und Meta. Hierfür darf die Vogel Communications Group die genannten Daten gehasht an Werbepartner übermitteln, die diese Daten dann nutzen, um feststellen zu können, ob ich ebenfalls Mitglied auf den besagten Werbepartnerportalen bin. Die Vogel Communications Group nutzt diese Funktion zu Zwecken des Retargeting (Upselling, Crossselling und Kundenbindung), der Generierung von sog. Lookalike Audiences zur Neukundengewinnung und als Ausschlussgrundlage für laufende Werbekampagnen. Weitere Informationen kann ich dem Abschnitt „Datenabgleich zu Marketingzwecken“ in der Datenschutzerklärung entnehmen.
Falls ich im Internet auf Portalen der Vogel Communications Group einschließlich deren mit ihr im Sinne der §§ 15 ff. AktG verbundenen Unternehmen geschützte Inhalte abrufe, muss ich mich mit weiteren Daten für den Zugang zu diesen Inhalten registrieren. Im Gegenzug für diesen gebührenlosen Zugang zu redaktionellen Inhalten dürfen meine Daten im Sinne dieser Einwilligung für die hier genannten Zwecke verwendet werden.
Recht auf Widerruf
Mir ist bewusst, dass ich diese Einwilligung jederzeit für die Zukunft widerrufen kann. Durch meinen Widerruf wird die Rechtmäßigkeit der aufgrund meiner Einwilligung bis zum Widerruf erfolgten Verarbeitung nicht berührt. Um meinen Widerruf zu erklären, kann ich als eine Möglichkeit das unter https://kontakt.vogel.de/de/win abrufbare Kontaktformular nutzen. Sofern ich einzelne von mir abonnierte Newsletter nicht mehr erhalten möchte, kann ich darüber hinaus auch den am Ende eines Newsletters eingebundenen Abmeldelink anklicken. Weitere Informationen zu meinem Widerrufsrecht und dessen Ausübung sowie zu den Folgen meines Widerrufs finde ich in der Datenschutzerklärung, Abschnitt Redaktionelle Newsletter.
Ein verbindlicher Materialstamm-Anlageprozess ist der entscheidende Schritt zur Sicherung der erreichten Datenqualität und damit verbundener Effizienzgewinne. Mit den bereits aufgeführten Werkzeugen lässt sich ein automatischer, genau definierter Anlage- und Verwaltungsprozess einrichten, der über flexibel definierbare Workflows wertvolle Zeit in allen betroffenen Abteilungen spart. Die mühsame Komplettierung langer Materialstämme gliedert sich in Teilschritte mit überschaubarem Aufwand. Dies sichert Unternehmen eine hohe Wiederverwendungsrate und begrenzt den Aufwand für die Teileverwaltung.
Konstruktionsumgebung der Zukunft
Mit einem individualisierten Einsatz der Software-Suite simus classmate und den Beratungsleistungen der Datenspezialisten werden die vorhandenen CAD-, PDM- und ERP-Systeme zu einer effizienten Konstruktionsumgebung der Zukunft integriert. Praxisorientierte, firmenspezifische Prozesse verstärken die Vorteile mittelständischer Unternehmen bei vergleichsweise geringem Aufwand. Interessenten können sich darüber in den Webinaren von simus systems oder in einer persönlichen Online-Demo informieren. (RT)
Dr. Thomas Tosse ist Fachjournalist bei Hightech Marketing in München.
Mehr Informationen zur modularen Software-Suite simus classmate finden Sie hier.